2026年3月22日 星期日
首页
走进协会
通知公告
政策法规
行业聚焦
会员单位
双百工程
展览展会
保健养生
为您服务
下载专区
联系我们
政策法规
政策法规
政策法规
当前位置:
首页
>
政策法规
>
政策法规
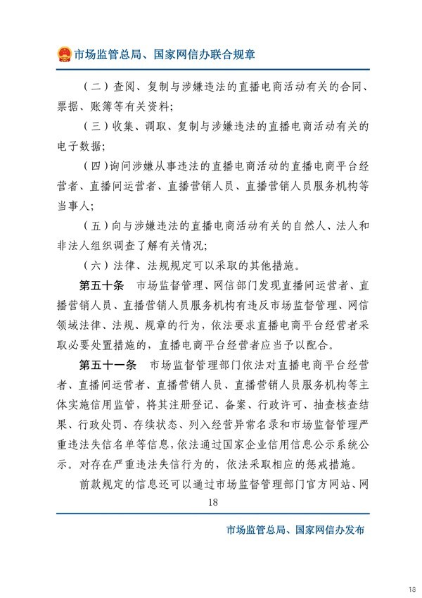
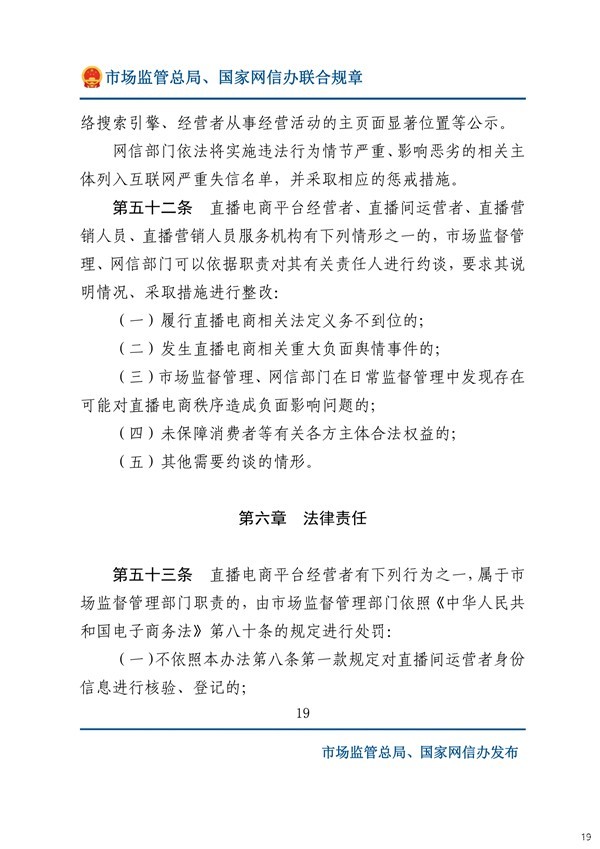
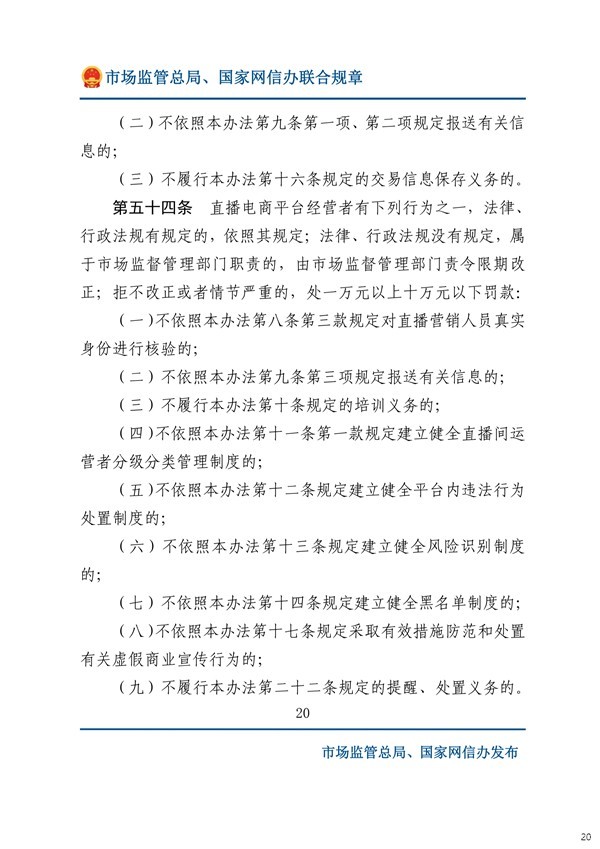
直播电商监督管理办法
更新时间:2026-02-02 来源: 点击数:352
上一篇:
食品委托生产监督管理办法
下一篇:
化妆品注册备案管理办法
扫描二维码
关注公众号
首页
关于协会
政策法规
行业聚焦
会员单位
双百工程
展览展会
保健养生
下载专区
联系我们
地址:北京亦庄开发区文化园西路8号院林肯公园一期26号楼1702室 电话: (010)67898060
邮编:100176 传真: (010)67898060
邮箱:bjhpa@bjhpa.com.cn
COPYRIGHT © 2014 版权所有:北京保健品化妆品协会 ALL RIGHTS RESERVED
京ICP备11048839号
技术支持
泽远贝海
通知公告
政策法规
行业聚焦
展览展会
下载专区
联系电话
010-67898060